首页
公司新闻
关于我们
上市品种
入市指南
价格与指数
最新资讯
通知公告
历史行情
会员中心
下载专区
首页
公司新闻
关于我们
中心介绍
成立背景
理念和价值观
发展愿景
组织架构
团队建设
联系我们
上市品种
管道天然气
管道天然气挂牌
管道天然气竞价
液化天然气
液化天然气挂牌
液化天然气竞价
油品
油品挂牌
油品竞价
LNG接收站
入市指南
入市流程
会员管理
交易管理
资金与结算
操作指南
规章制度
政府文件
相关行业规定
交易中心管理规定
其他规范
价格与指数
中国LNG出厂价格
全国价格
区域价格
出站价格
中国LNG综合进口到岸价格指数
中国原油综合进口到岸价格指数
中国LPG综合进口到岸价格指数
中国进口现货LNG到岸价格(CLD)
日度价格
月度均价
LNG报价数据
中国汽柴油批发价格
中国上海燃料油保税船供报价
中国(华北)车用LNG加注价格
省价格
地级市价格
最新资讯
保供有我
行业资讯
政策速递
通知公告
交易公告
调价公告
其他公告
历史行情
管道天然气数据
液化天然气数据
会员中心
会员注册
进度查询
会员信息平台
下载专区
我的位置:
通知公告 >
交易公告
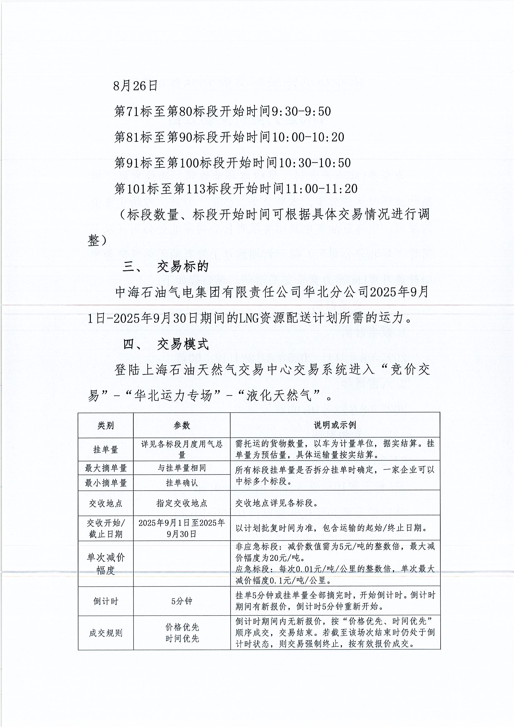
华北分公司关于开展2025年9月份LNG运力竞价交易公告
时间:2025-08-21 09:06:20
来源:上海石油天然气交易中心
附件 LNG运力交易报名单.docx
友情链接
国家发展和改革委员会
国家能源局
上海市发展和改革委员会
中国经济信息社
中国石油
中国石化
中国海油
国家管网
申能集团
北京燃气
港华燃气
ENN新奥
中国燃气
中国华能
好气网
联系我们
地址:上海市浦东新区临港新片区云鹃北路18弄C1幢5层6层
电话:021-68821717
法律声明
©版权所有 2019 上海石油天然气交易中心 沪ICP备15013792号-1