

关于开展中海油渤中(滨州)能源有限公司2026年2月天然气竞价交易的公告
交易中心办〔2026〕第12号
各交易商会员:
中海油渤中(滨州)能源有限公司拟通过上海石油天然气交易中心开展管道天然气竞价交易,现将相关事项公告如下:
一、 交易发起主体
中海油渤中(滨州)能源有限公司
二、 交易安排
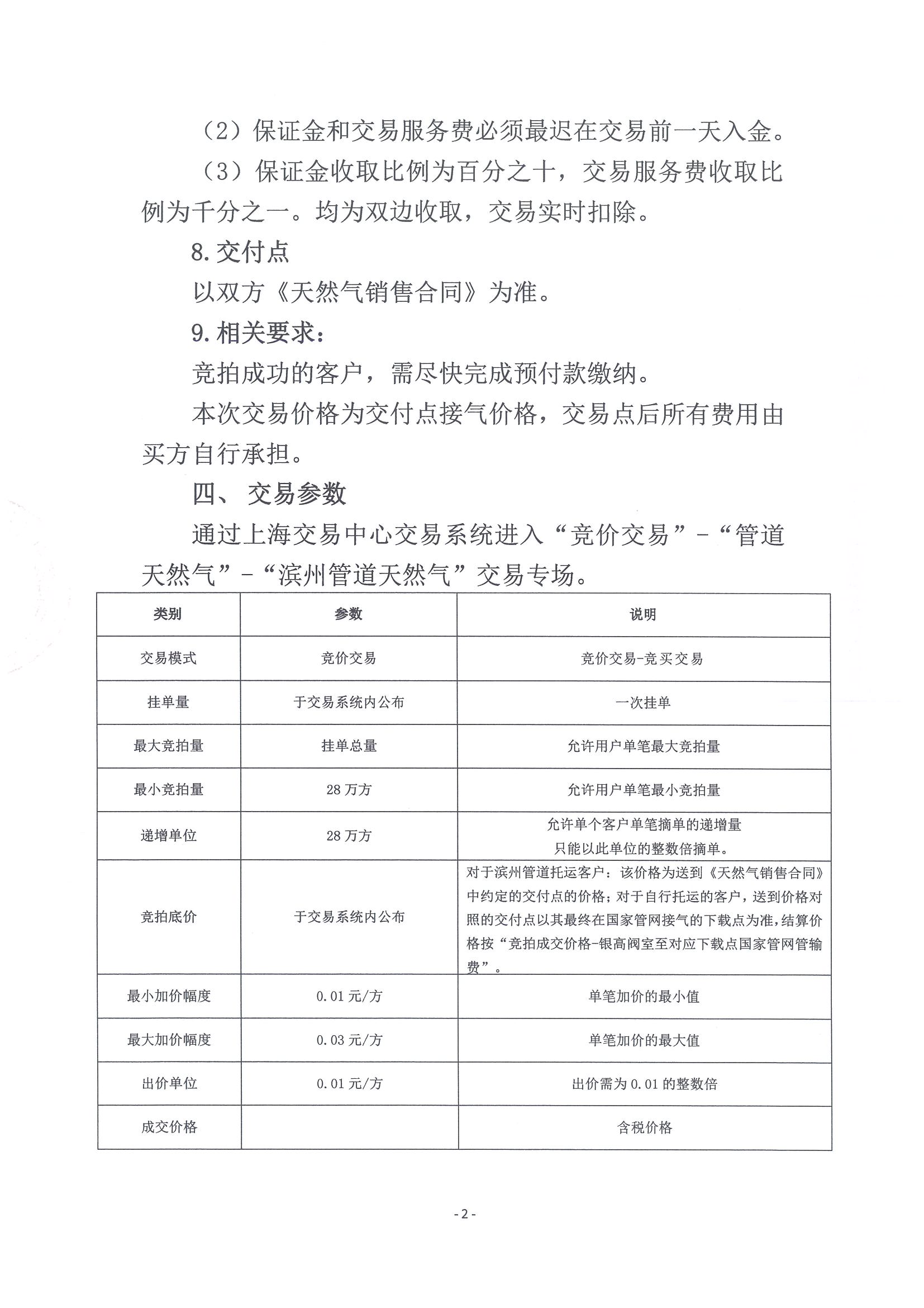
交易时间:2026年1月22日14:00-15:00
交易场次:“竞价交易”-“管道天然气”-“滨州管道天然气”交易专场。
三、 交易信息
交易品种:管道天然气。
交收地点:山东省。
交收时间:2026年1月31日至2026年2月28日。
四、 其他事项
交易相关具体细则、气量等信息,请参见附件。
特此公告。
附件:《关于开展中海油渤中(滨州)能源有限公司2026年2月天然气竞价交易的公告》
上海石油天然气交易中心
2026年1月21日





