

关于开展中海石油气电集团有限责任公司华北分公司2026年2月份LNG运力竞价交易公告
交易中心办〔2026〕第14号
各交易商会员:
中海石油气电集团有限责任公司华北分公司拟通过上海石油天然气交易中心开展2026年2月LNG运力竞价交易,现将相关事项公告如下:
一、交易主体
本交易由中海石油气电集团有限责任公司华北分公司发起,交易主体为中海油(北京)能源技术有限公司、中海油山东天然气利用有限公司。
二、交易安排
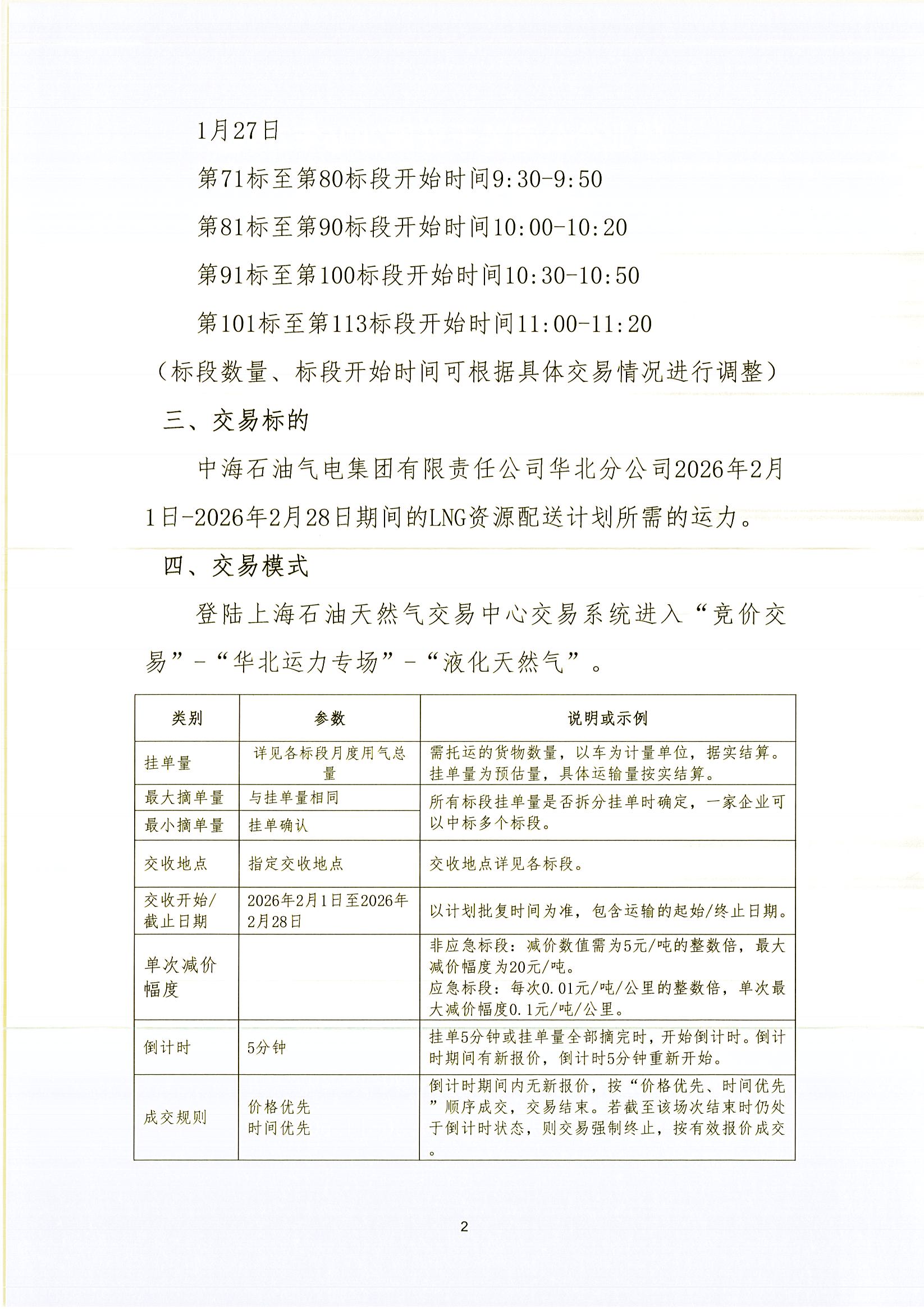
交易时间:1月26日 9:30-14:50
1月27日 9:30-11:20(详见各标段具体时间)
交易场次:“竞价交易”-“液化天然气”-“华北运力专场”交易专场。
三、交易信息
交易品种:LNG运力。
交收地点:各标段指定交收地点。
交收时间:2026年2月1日至2026年2月28日。
四、 其他事项
交易相关具体细则详见附件。
特此公告。
附件:《华北分公司关于开展2026年2月份LNG运力竞价交易公告》
上海石油天然气交易中心
2026年1月22日





