

关于开展浙江和光融储有限公司管道天然气竞价采购交易的公告
交易中心办〔2026〕第28号
各交易商会员:
浙江和光融储能源有限公司拟通过上海石油天然气交易中心开展管道天然气竞价交易,现将相关事项公告如下:
一、 交易发起主体
浙江和光融储能源有限公司
二、 交易安排
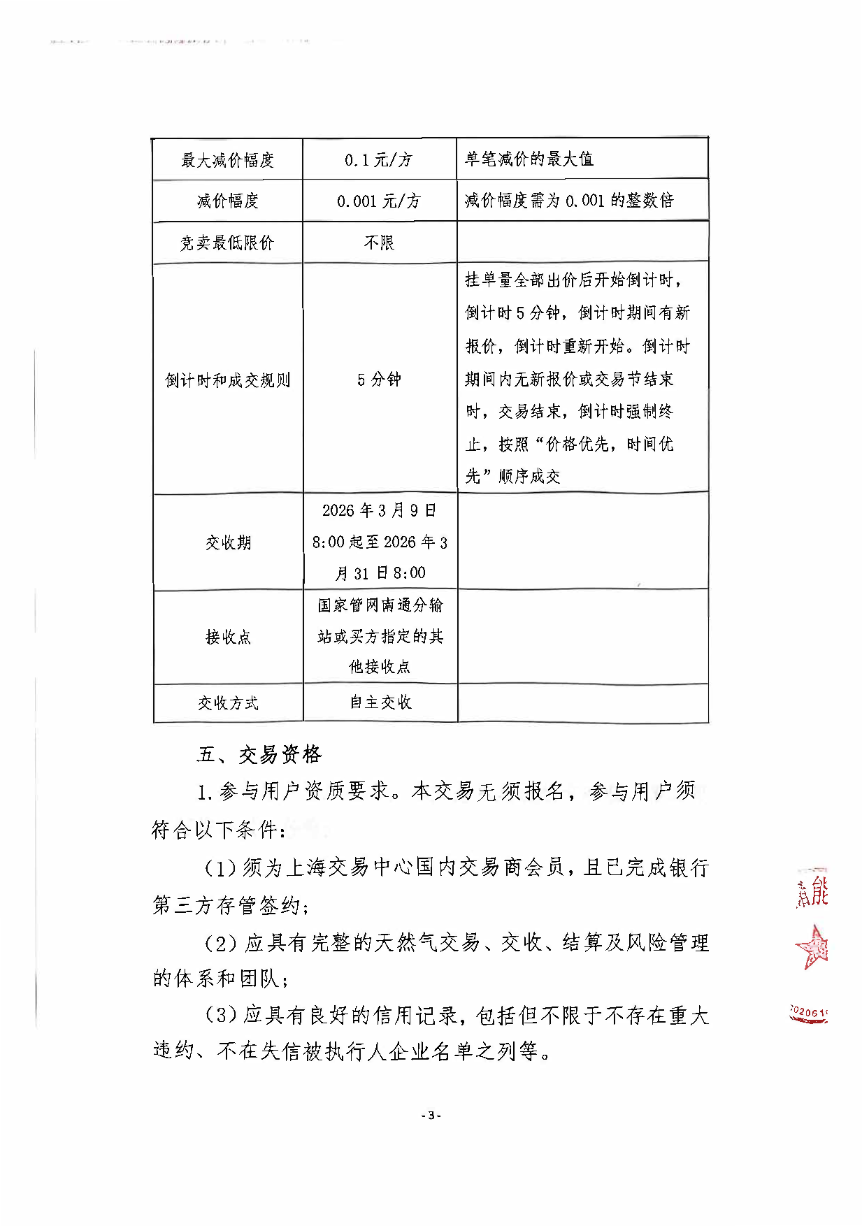
交易时间:2026年2月10日9:30-10:00
交易场次:“竞价交易”-“大厅”-“管道天然气”。
三、 交易信息
交易品种:管道天然气。
交收地点:国家管网南通分输站或买方指定的其他接收点。
交收时间:2026年3月9日8:00起至2026年3月31日8:00。
四、 其他事项
交易相关具体细则、气量等信息,请参见附件。
特此公告。
附件:《关于开展浙江和光融储能源有限公司管道天然气竞价采购交易的公告》
上海石油天然气交易中心
2026年2月5日




