

关于长三角区域2026年5月交货液化天然气预售挂牌交易上线的公告
交易中心办〔2026〕第38号
各交易商及有关单位:
为稳妥推进天然气线上交易,创新购销新模式,丰富现货交易品种,满足上下游企业切实需求,助力天然气市场化体系建设,提高贸易透明度,强化履约保障,推动天然气行业高质量发展,上海石油天然气交易中心(以下简称“上海交易中心”)拟于2026年3月2日,上线长三角区域2026年5月交货液化天然气预售挂牌交易产品,现将有关事项公告如下:
一、液化天然气预售挂牌交易说明(详见附件)
卖(买)方根据上海交易中心推荐的交货时间、交货地点,进行挂牌交易,在交易完成后,通过交收定货达成购销合同的方式。客户登录上海石油天然气交易中心电脑客户端,依次点击“预售挂牌交易”—“长三角LNG”—“我要挂牌”发布交易信息,或通过浏览行情界面选择“摘单”了解交易信息。
二、交易账户注册方式
(1)未注册用户
请登录上海交易中心会员注册平台:
http://kh.shpgx.com:8084/open/step2
请根据提示进行交易账户注册,先上传公司相关材料,上传完毕后请联系交易中心会员服务部任麟飞(17721005907)跟进后续流程,注册成功后即可申请参与交易。
(2)已注册用户
已注册会员,请登陆交易中心客户端点击“预售挂牌交易”,根据弹出提示,按要求填写资料并上传材料。如有疑问请咨询交易中心会员服务部任麟飞(17721005907)。
三、软件安装与操作
电脑端软件下载地址:
https://www.shpgx.com/html/download/
请使用电脑打开界面进行下载操作。交易软件安装系统支持Windows XP及以上,不支持Mac。下载好后双击运行程序,根据提示进行安装。
四、银行签约入金及系统操作培训
银行签约及入金:签约及出入金教程可登录上海交易中心官网-入市指南-操作指南,根据操作教程完成银行账户签约及入金,入金时间为每个交易日9:00-15:00,确保交易账号余额足以支付交易保证金(履约金)及交易服务费(手续费)。
联系人: 顾文婷 15800744768(同微信)
为帮助交易人员熟悉交易规则和交易软件,上海交易中心开展线上、线下培训和答疑,需要者请提前预约培训。
联系人:钱宇航 19895359999(同微信)
五、其他
上海石油天然气交易中心有权根据市场情况调整和优化交易产品相关参数,其它未尽事宜以上海交易中心业务细则及相关解释为准。
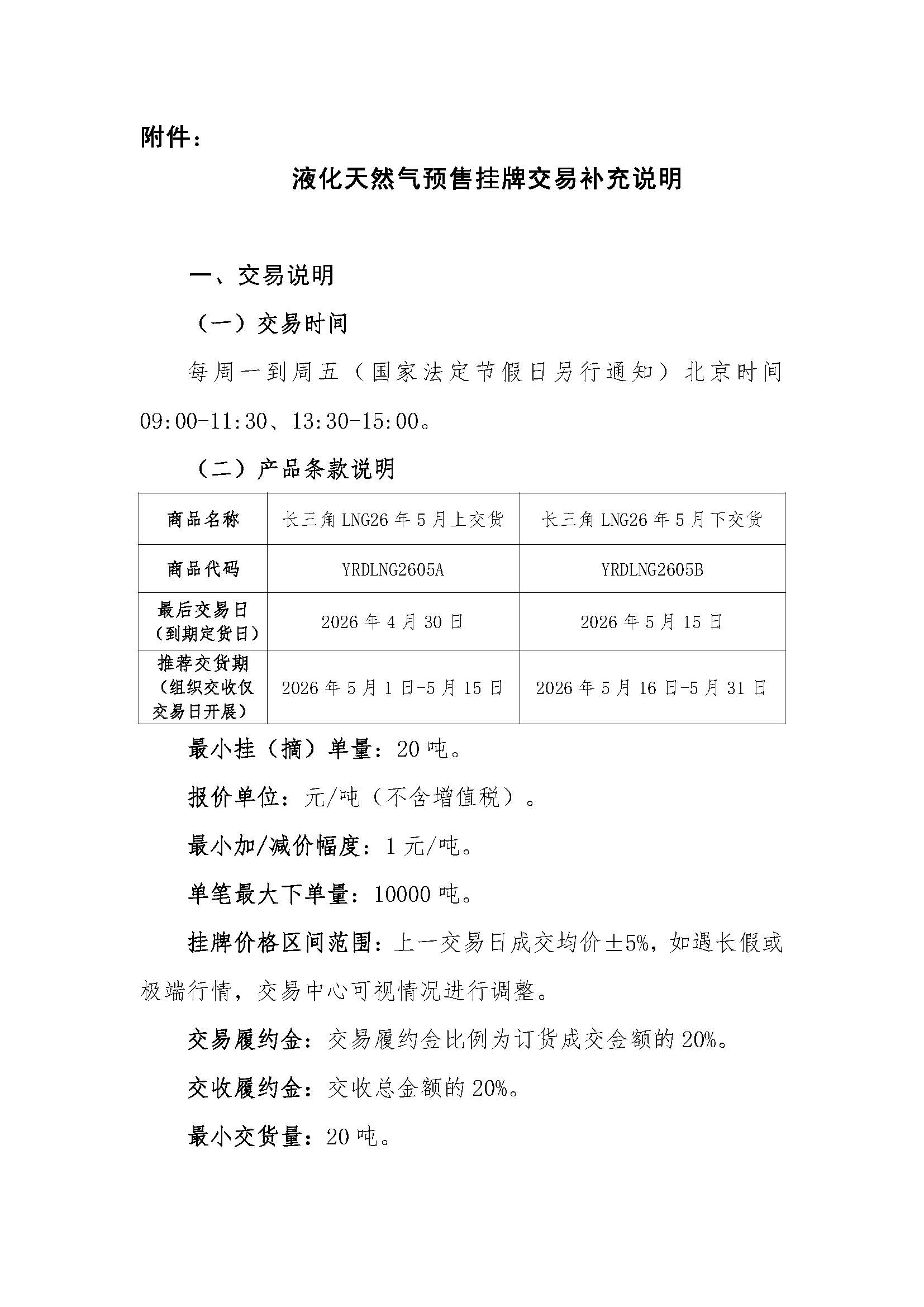
附件:液化天然气预售挂牌交易补充说明
上海石油天然气交易中心
2026年2月26日


