

关于开展华峰能源贸易有限公司液态资源
竞价交易的公告
交易中心办〔2026〕第60号
各交易商会员:
华峰能源贸易有限公司拟通过上海石油天然气交易中心开展液态资源竞价交易,现将相关事项公告如下:
一、交易主体
华峰能源贸易有限公司。
二、交易安排
交易时间:2026年3月27日10:00-10:30
交易场次:“竞价交易”-“液化天然气”-“华峰专场”交易专场。
三、交易信息
交易品种:液化天然气。
交收地点:浙江温州华港接收站。
交收时间:2026年3月28日08:00-2026年5月26日08:00。
四、其他事项
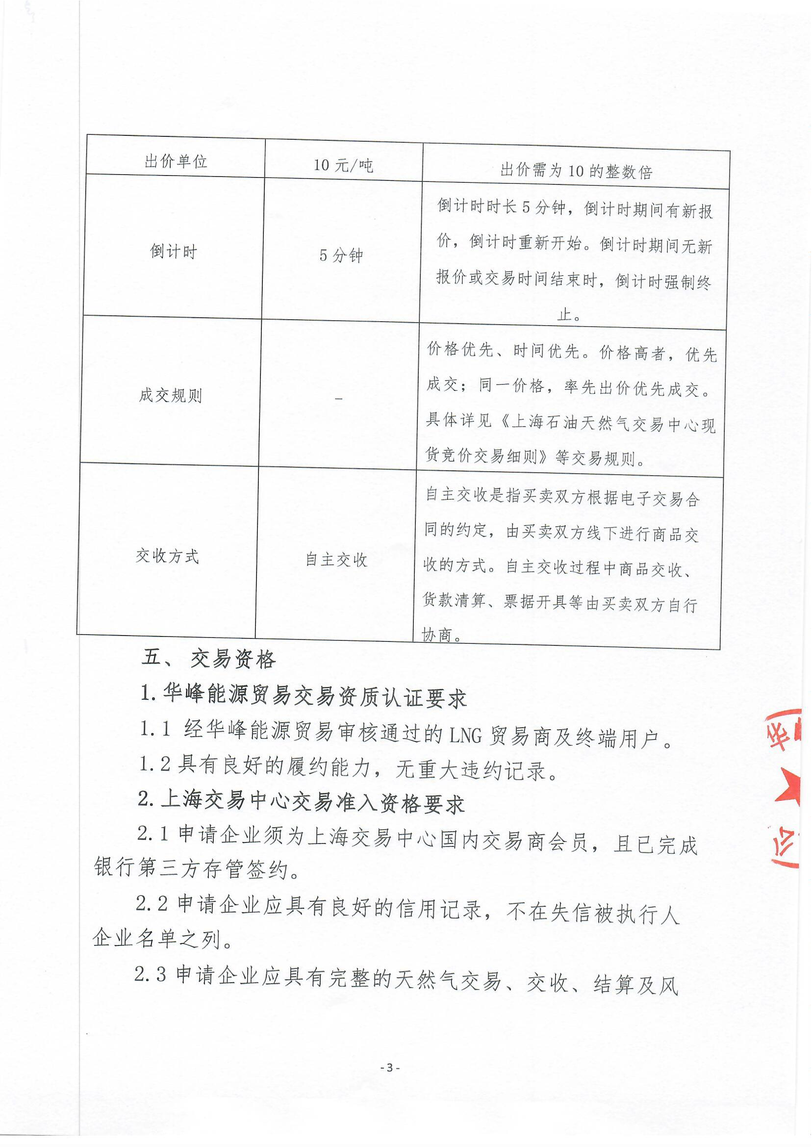
交易相关具体细则详见附件。
特此公告。
附件:《关于开展华峰能源贸易有限公司液态资源竞价交易的公告》
上海石油天然气交易中心
2026年3月24日





