

关于开展福建中闽物流有限公司2026年4-6月份LNG运力竞价交易公告
交易中心办〔2026〕第61号
各交易商会员:
福建中闽物流有限公司拟通过上海石油天然气交易中心开展2026年4-6月份LNG运力竞价交易,现将相关事项公告如下:
一、交易主体
福建中闽物流有限公司。
二、交易安排
交易时间:3月30日(星期一)10:00-11:30
交易场次:“竞价交易”-“液化天然气”-“运力交易专场”交易专场。
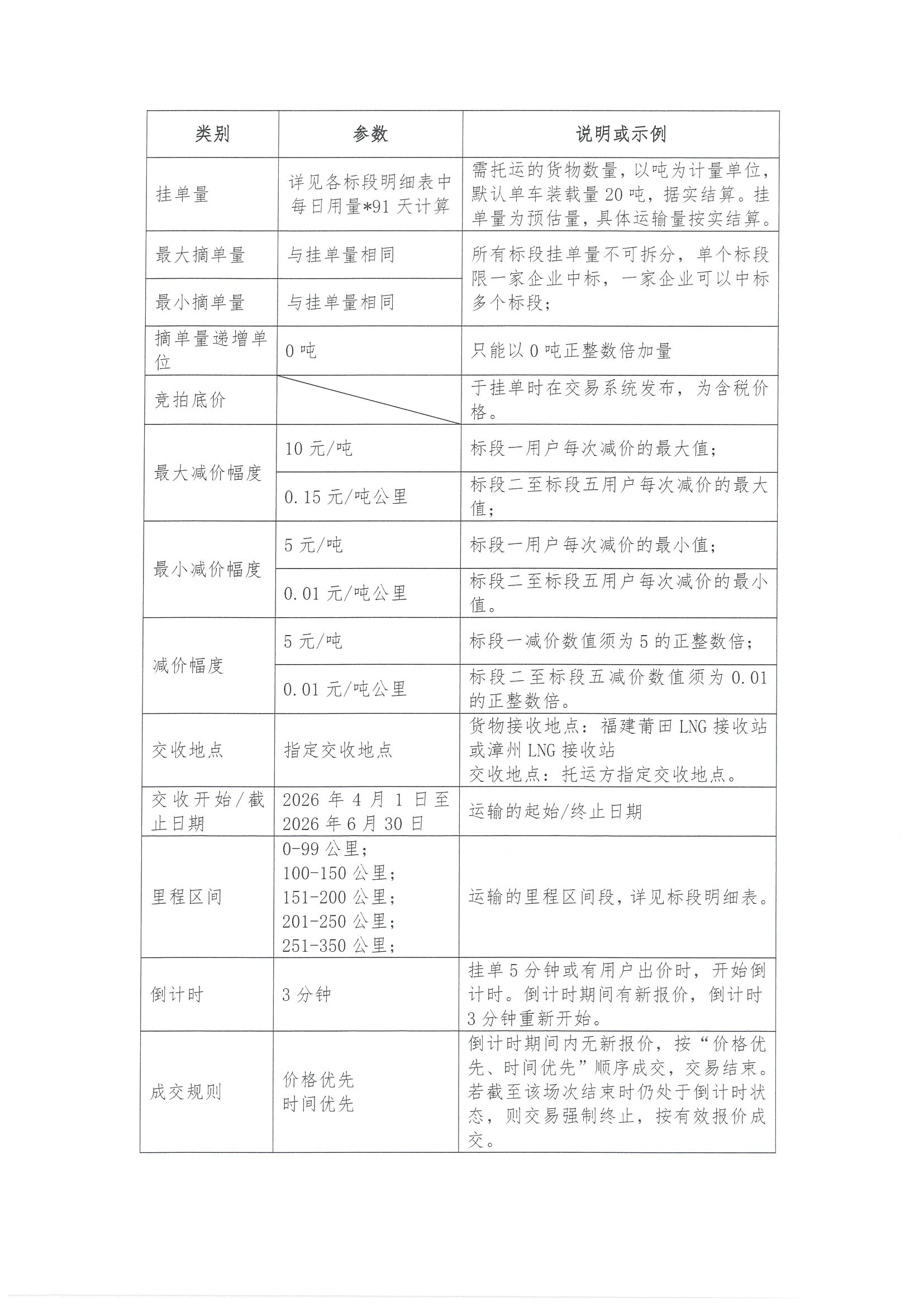
三、交易信息
交易品种:LNG运力。
交收地点:指定交收地点。
交收时间:2026年4月1日至2026年6月30日。
四、 其他事项
交易相关具体细则详见附件。
特此公告。
附件:《福建中闽物流有限公司关于开展2026年4-6月份LNG运力竞价交易公告》
上海石油天然气交易中心
2026年3月26日







