

关于开展河南省天然气储运有限公司能源贸易分公司LNG竞价交易的公告
交易中心办〔2026〕第63号
各交易商会员:
河南省天然气储运有限公司能源贸易分公司拟通过上海石油天然气交易中心开展LNG竞价交易,现将相关事项公告如下:
一、交易主体
河南省天然气储运有限公司能源贸易分公司。
二、交易安排
交易时间:2026年3月31日14:00-15:00
交易场次:“竞价交易”-“液化天然气”-“河南储运专场”交易专场。
三、交易信息
交易品种:液化天然气。
交收地点:河南省周口市川汇区舟山路豫东LNG储备中心。
交收时间:2026年4月1日08:00-2026年5月31日08:00。
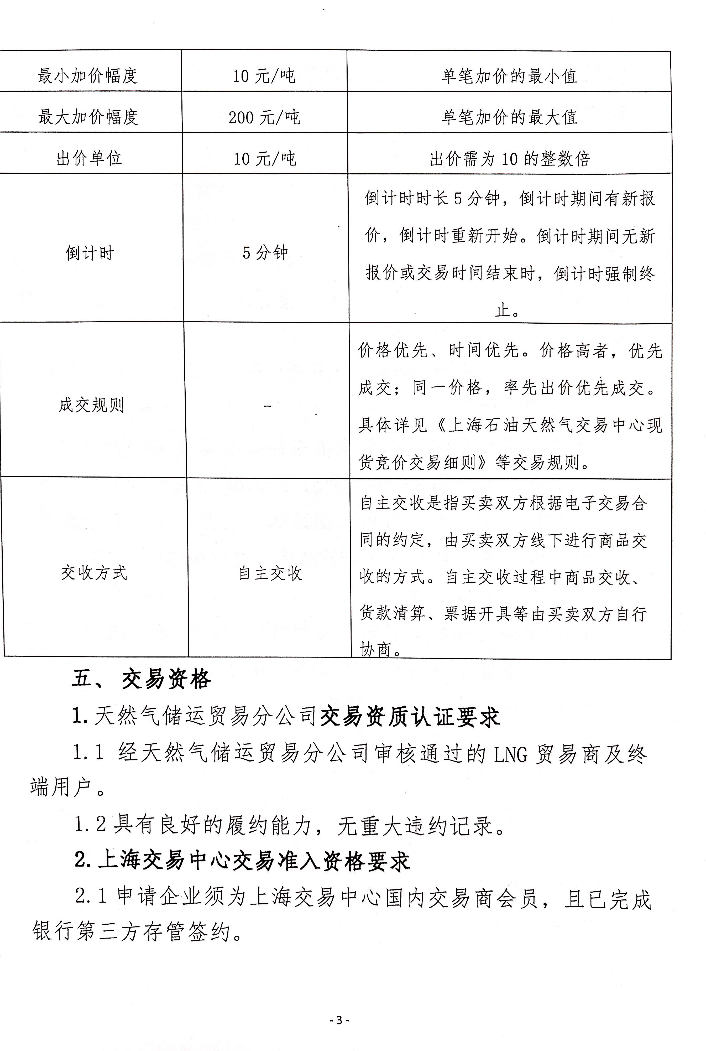
四、 其他事项
交易相关具体细则详见附件。
特此公告。
附件:《关于开展河南省天然气储运有限公司能源贸易分公司LNG竞价交易的公告》
上海石油天然气交易中心
2026年3月27日





