

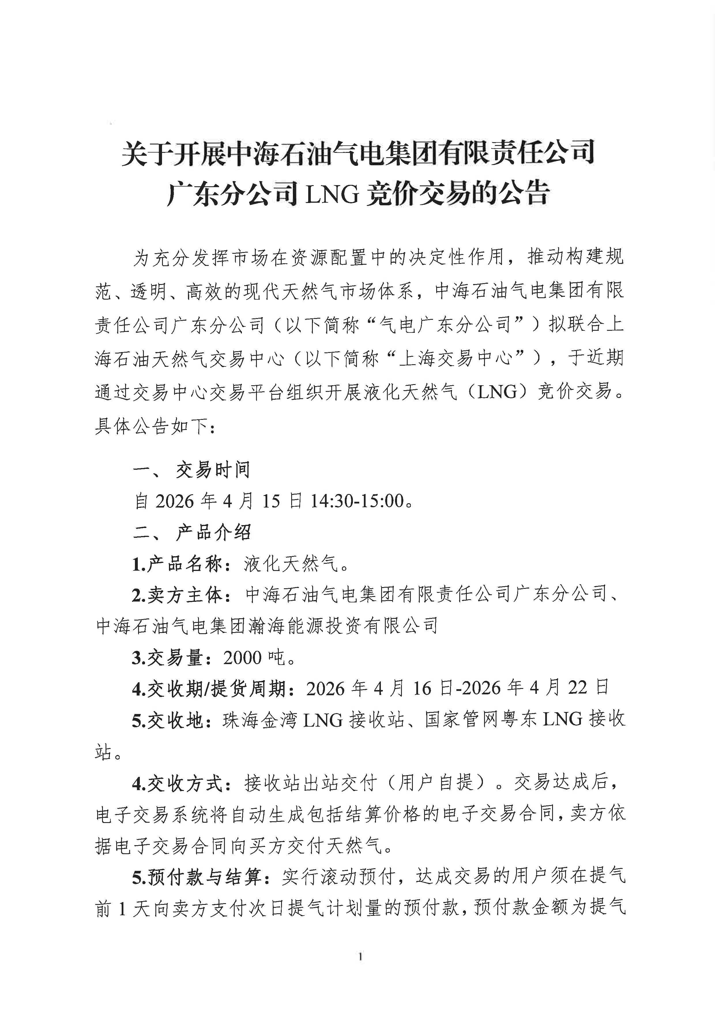
关于开展中海石油气电集团有限责任公司
广东分公司LNG竞价交易的公告
交易中心办〔2026〕第84号
各交易商会员:
中海石油气电集团有限责任公司广东分公司拟通过上海石油天然气交易中心开展液化天然气竞价交易,现将相关事项公告如下:
一、 交易发起主体
中海石油气电集团有限责任公司广东分公司、中海石油气电集团瀚海能源投资有限公司
二、 交易安排
交易时间:2026年4月15日14:30-15:00
交易场次:“竞价交易”-“液化天然气”-“气电集团”交易专场。
三、 交易信息
交易品种:液化天然气。
交收地点:珠海金湾LNG接收站、国家管网粤东LNG接收站。
交收时间:2026年4月16日-2026年4月22日。
四、 其他事项
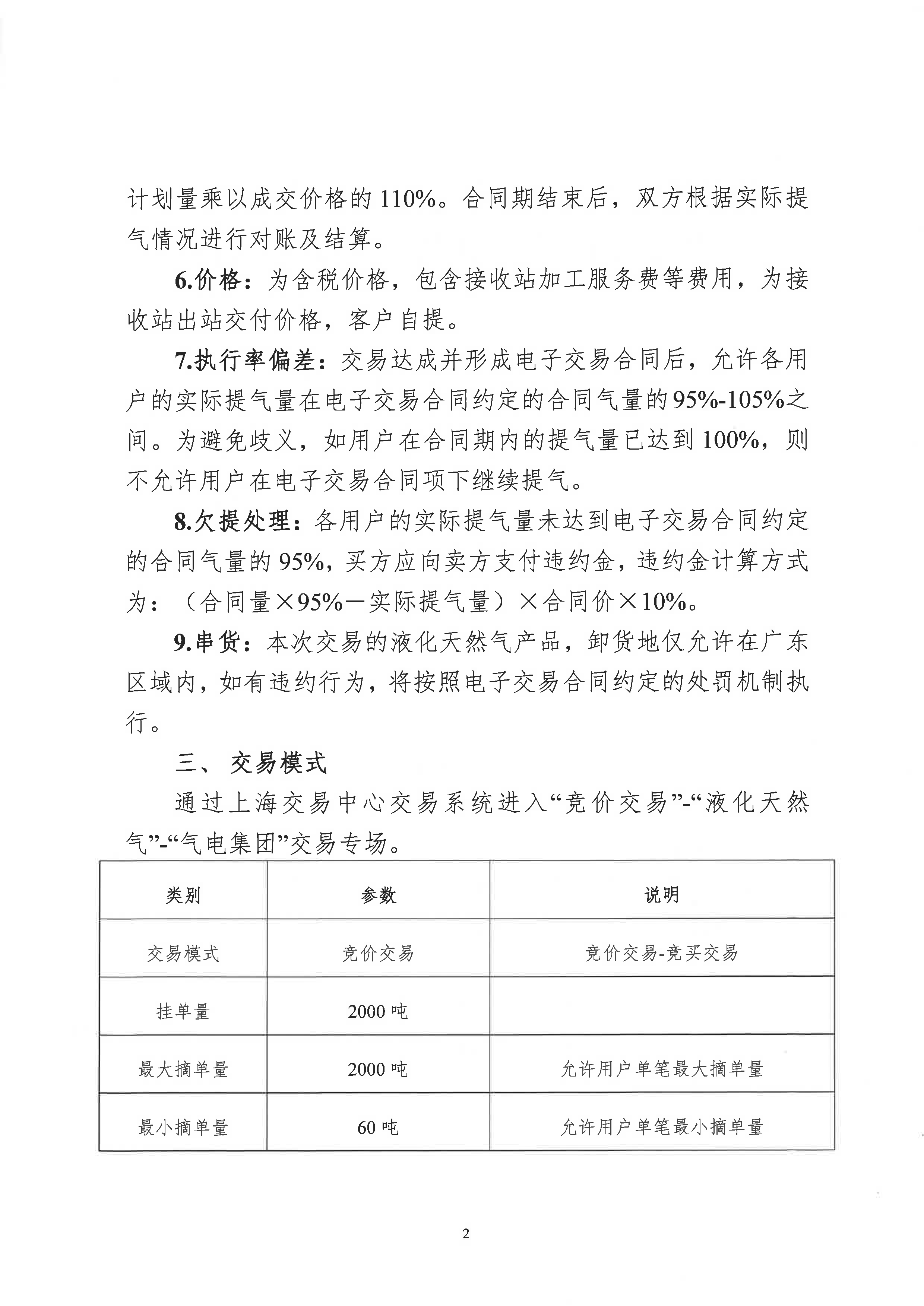
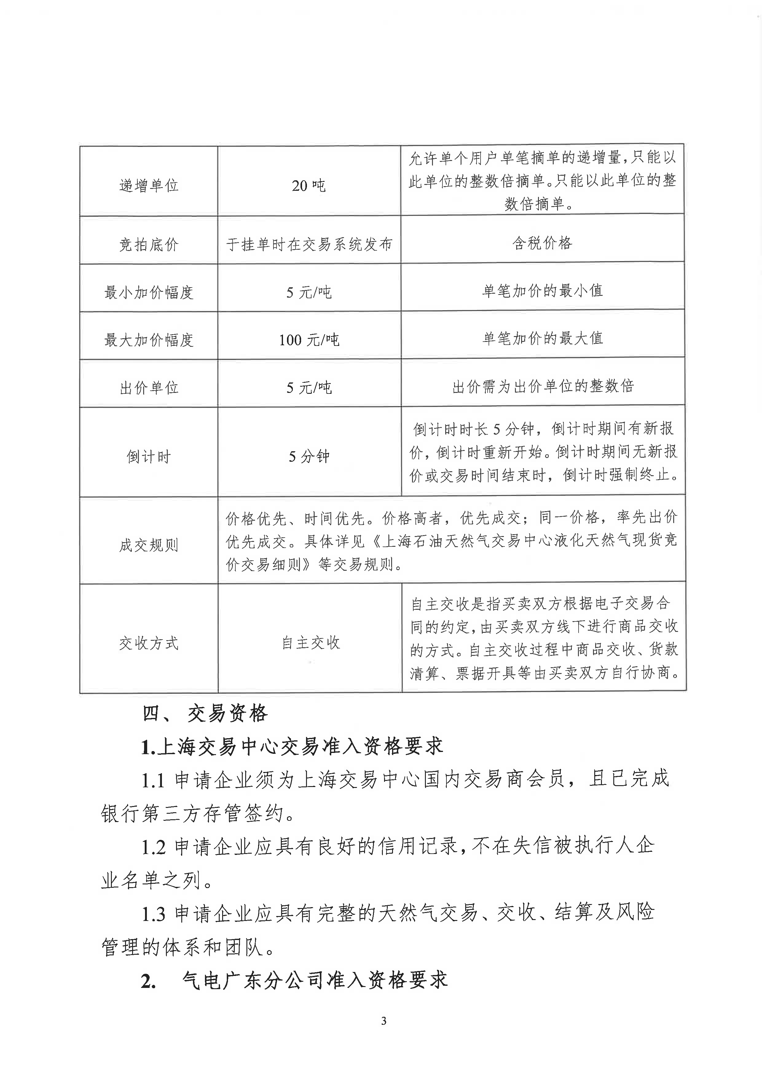
交易相关具体细则、气量等信息,请参见附件。
特此公告。
附件:《关于开展中海石油气电集团有限责任公司广东分公司LNG竞价交易的公告》
上海石油天然气交易中心
2026年4月14日





