

关于开展中海石油气电集团有限责任公司
江苏分公司LNG竞价交易的公告
交易中心办〔2026〕第97号
各交易商会员:
中海石油气电集团有限责任公司江苏分公司拟通过上海石油天然气交易中心开展液化天然气竞价交易,现将相关事项公告如下:
一、 交易发起主体
中海石油气电集团有限责任公司江苏分公司
二、 交易安排
交易时间:2026年4月23日下午13:30-15:00
交易场次:“竞价交易”-“液化天然气”-“气电江苏”交易专场。
三、 交易信息
交易品种:液化天然气。
交收地点:江苏滨海LNG接收站。
交收时间:2026年4月24日-2026年4月30日。
四、 其他事项
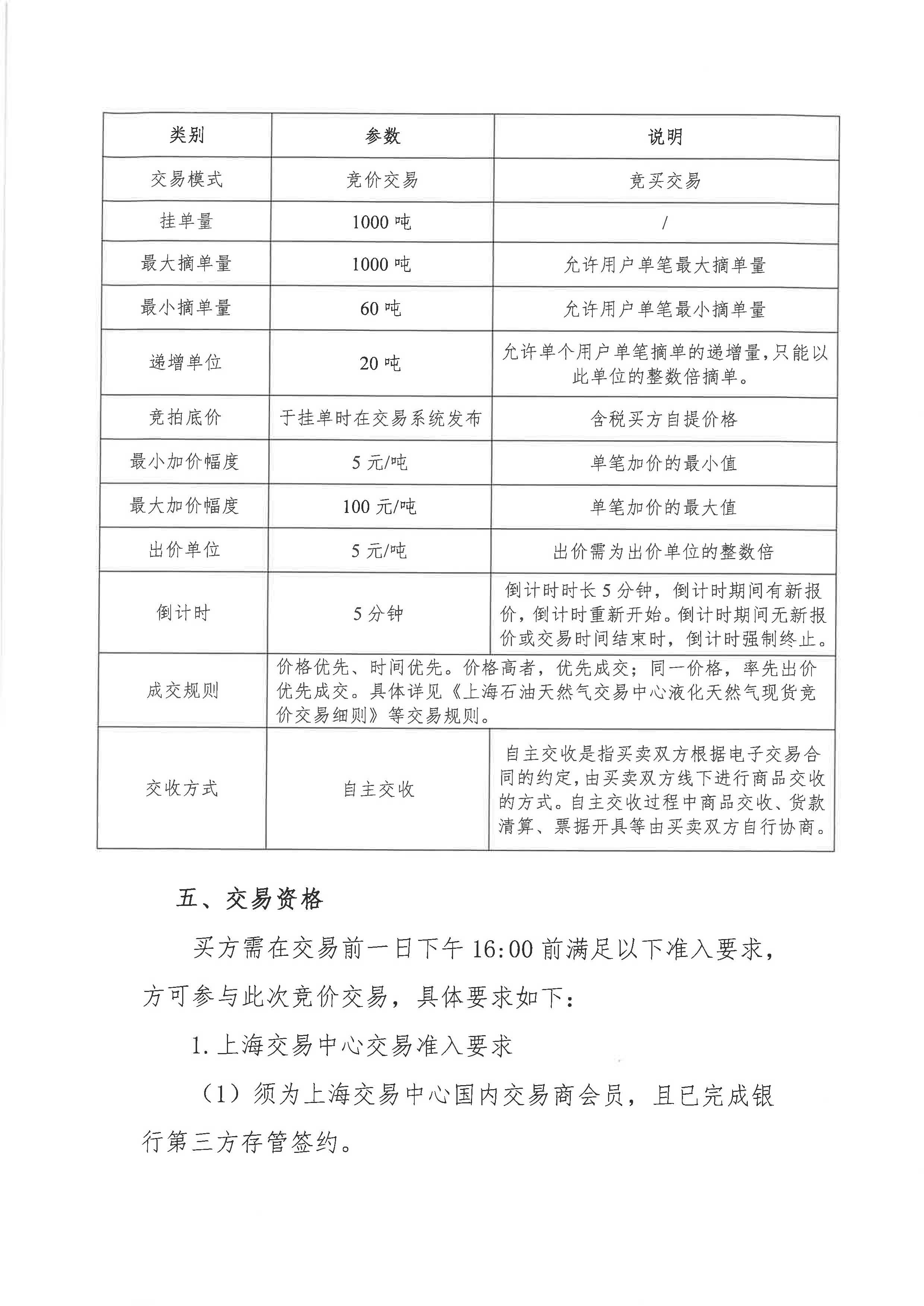
交易相关具体细则、气量等信息,请参见附件。
特此公告。
附件:《关于开展中海石油气电集团有限责任公司江苏分公司LNG竞价交易的公告》
上海石油天然气交易中心
2026年4月21日





