

上海石油天然气交易中心战略合作伙伴上海交通大学与中国青年企业家协会联合打造“碳”路者-绿色产业领军计划,整合上海交大跨学科院系强大的学术科研力量和产学研合作及成果转化体系,依托中国青年企业家协会平台优势,汇邀政界决策层和制度规划者、行业领袖、顶尖学者、商业精英,共同探索新时代下可持续发展的新路径、新产业、新科技和新商业。计划2023年1月份开班,学制8个月,每月集中三天上课(周五、周六、周日),报名截止日期2022年12月20日。
一、项目简介
力争2030年前实现碳达峰、2060年前实现碳中和,是党中央统筹国内国际两个大局做出的重大战略决策。党的二十大报告指出,“积极稳妥推进碳达峰碳中和。实现碳达峰碳中和是一场广泛而深刻的经济社会系统性变革。”绿色低碳产业发展必将给社会经济发展带来新的增长空间、新的创新动力和新的发展机遇。
具备先锋精神与远大格局的企业家会精准把握时代脉搏,创新引领绿色发展之势,为企业未来发展提前布局占得先机,更需要从时代变革的浪潮中谋求新定位、新方向和新动力,实现个人价值、企业价值、社会价值的共创共赢。
为深入学习宣传贯彻党的二十大精神,上海石油天然气交易中心战略合作伙伴上海交通大学与中国青年企业家协会联合打造“碳”路者-绿色产业领军计划,整合上海交大跨学科院系强大的学术科研力量和产学研合作及成果转化体系,依托中国青年企业家协会平台优势,汇邀政界决策层和制度规划者、行业领袖、顶尖学者、商业精英,共同探索新时代下可持续发展的新路径、新产业、新科技和新商业。
二、主办机构
上海交通大学、中国青年企业家协会
三、战略合作伙伴
上海石油天然气交易中心
四、项目价值
模式赋能—打造企业家共通、共生、共融的平台
智库赋能—集聚专家智脑资源,助力企业升级转型
共建赋能—共创社群服务体系,嫁接高端资源,建立生态圈
成长赋能—直击企业发展核心难题,共享经营之道
五、课程收益
1.全新视野:洞悉国内外绿色产业趋势,聚焦双碳目标关键路径,通过科技和体制创新重塑企业发展战略,推动企业商业模式变革。
2.精准定位:探索运营新思路,锤炼管理新技能,提升团队新价值,定义未来绿色产业中的新角色。
3.强大顾问:顶尖学者与商业精英智慧分享,理论体系和实战结合,呈现全面的知识体系和实战的商业经验。
4.资源共享:共造绿色产业链精英人脉圈,思想交流与碰撞,收获智慧与友谊。
5.终身校友:课程结业后获得上海交通大学校友资格和结业证书,并为校友提供终身学习和行业交流平台。
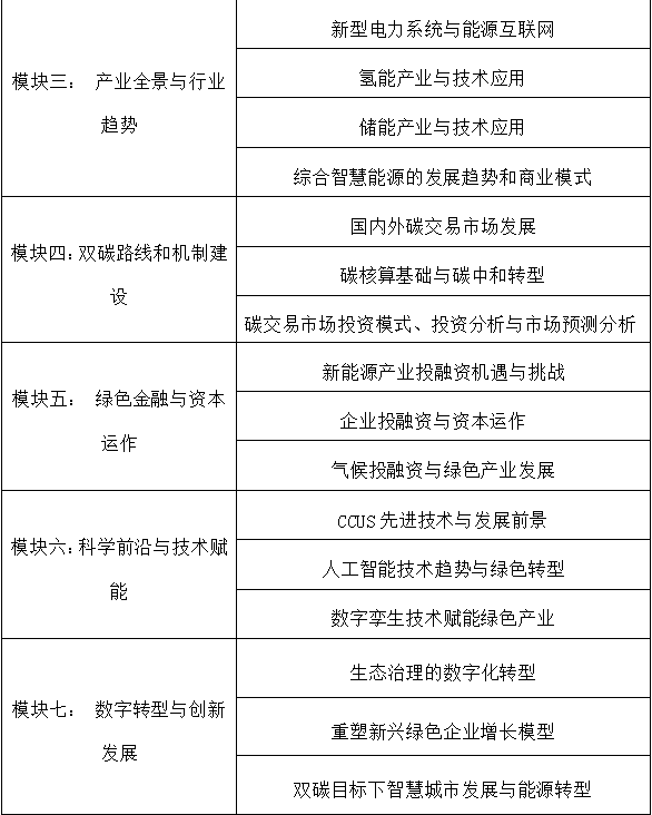
六、课程体系(部分核心课程)


七、课程特色
一、多样研学方式
现场授课、行动学习、实战路演、交流分享、对话企业家、企业实地参访等形式相结合。
二、行业交流平台
配套高端论坛和双碳领域校友社群,打造双碳产业校友生态,为业界校友提供专属交流平台。
三、深度对话院士
汇聚上海交通大学及华东地区高校相关院士,探索绿色产业未来发展趋势和国际领先前沿技术方向。
四、参访知名企业
拜访政府部门,了解政策走向;走进央企国家电投集团,对接产业链资源;参访低碳发展标杆企业,把握行业低碳转型路径。
八、师资力量
崔立峰 上海交通大学教授、博导
蔡永立 上海交通大学教授、国土空间生态治理数字工程技术创新中心主任
顾 骏 上海交通大学国家电投智慧能源新学院副院长、上海交通大学碳中和研究院副院长、正高级经济师
关大博 清华大学国家特聘教授、英国社会科学院院士
黄 震 上海市政协副主席、中国工程院院士、上海交通大学原任副校长
黄 靖 上海外国语大学特聘教授、博导、美国与太平洋地区研究所所长
梁 希 伦敦大学学院基建转型教授、中国环境科学学会气候投融资专委会常委
解 大 上海交通大学教授、博导
章俊良 上海市东方学者特聘教授、上海交通大学燃料电池研究所教授
(以上为部分师资,均按照首字母音序排列)
九、课程信息
研修时间:计划2023年1月份开班,学制8个月,每月集中三天上课(周五、周六、周日)。
研修地点:上海、北京、江苏、青海
课程对象:45周岁(适当情况可放宽)以下绿色产业相关企业创始人、董事长、CEO、总裁、副总裁等企业高管,具备八年及以上高层管理实践经验,对企业、行业、市场特性及趋势具有深刻洞察力。
*来自知名央企、民营企业、外资企业的5名高管作为先锋学员已加入本项目。
研修费用:学费人民币65,000元(含讲义费、课程费、茶歇费、教学管理费;不含食宿、交通等其它费用)。
十、报名流程
递交报名(邮箱)--审核通过--发放录取通知书及缴费通知--入学报到(报名截止日期2022年12月20日)
咨询微信:

致电:021-68822359
邮箱:lihl@shpgx.com
上海交通大学(简称“上海交大”)是我国历史最悠久、享誉海内外的著名高等学府之一,是教育部直属并与上海市共建的全国重点大学。经过120多年的不懈努力,上海交大已经成为一所“综合性、研究型、国际化”的国内一流、国际知名大学,在核电、燃气轮机、风电及光伏、智能制造、新材料、电力系统等领域具有雄厚的科研实力。