

关于中海石油气电集团开展LNG资源竞价交易的公告
交易中心办〔2026〕第22号
各交易商会员:
中海石油气电集团有限责任公司拟通过上海石油天然气交易中心开展LNG资源竞价交易,现将相关事项公告如下:
一、交易发起主体
中海石油气电集团有限责任公司。
二、交易安排
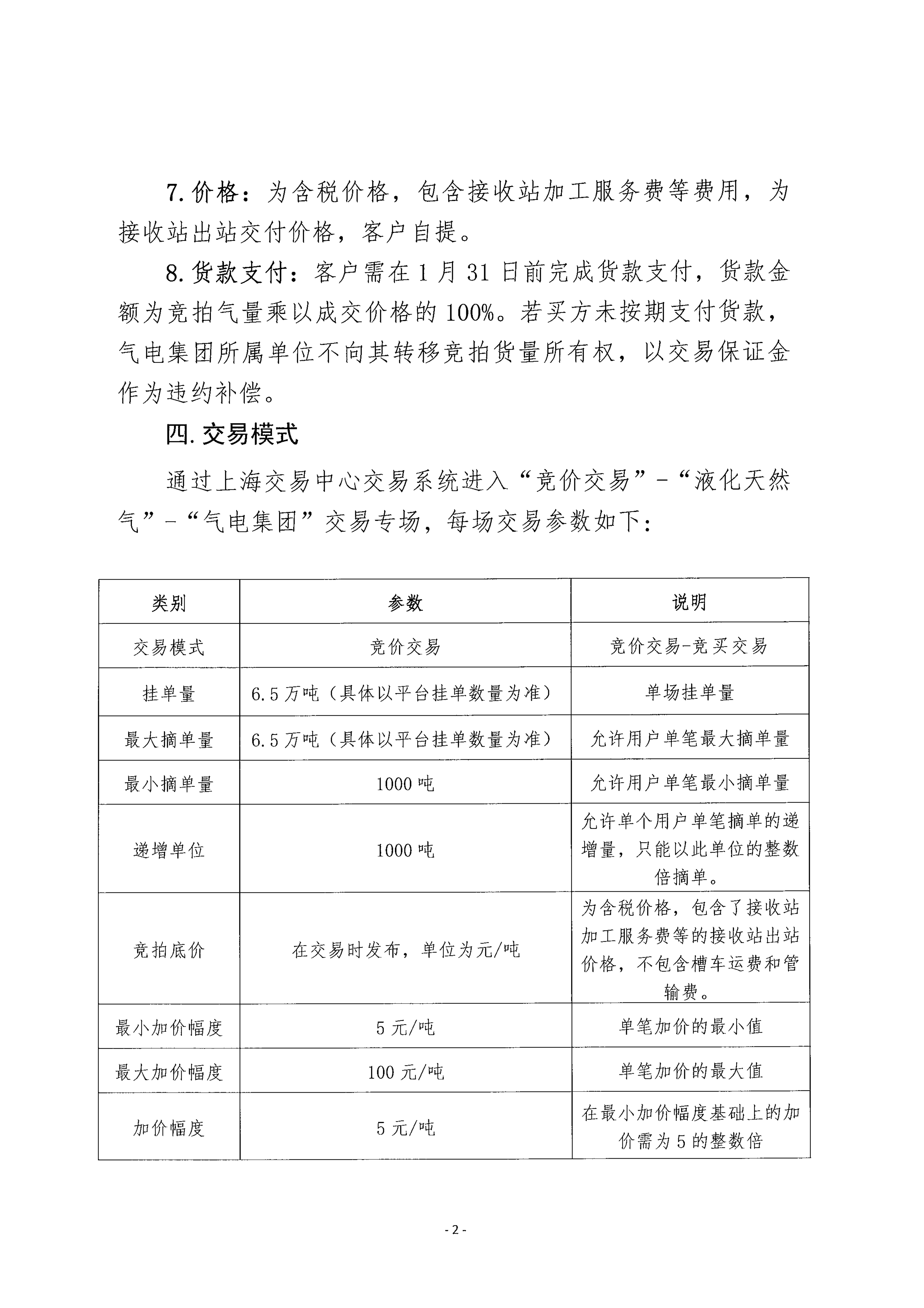
交易时间:2026年1月30日 11:00-11:30。
交易场次:“竞价交易”-“液化天然气”-“气电集团”交易专场。
三、交易信息
交易品种:LNG。
交付接收站:气电集团自有接收站和有接收站使用权益的第三方接收站。
交收时间:2026年1月30日-2026年1月31日。
四、其他事项
交易相关具体细则等信息,请参见附件。
特此公告。
附件:《关于中海石油气电集团开展LNG资源竞价交易的公告》
上海石油天然气交易中心
2026年1月28日





