我的位置: 最新资讯  > 政策速递
《石油天然气基础设施规划建设与运营管理办法》 国家发展改革委2025年第35号令 时间:2025-11-17 10:12:53 来源:国家发展和改革委员会

微信图片_20251117101116_727_2.png

中华人民共和国国家发展和改革委员会令

第35号

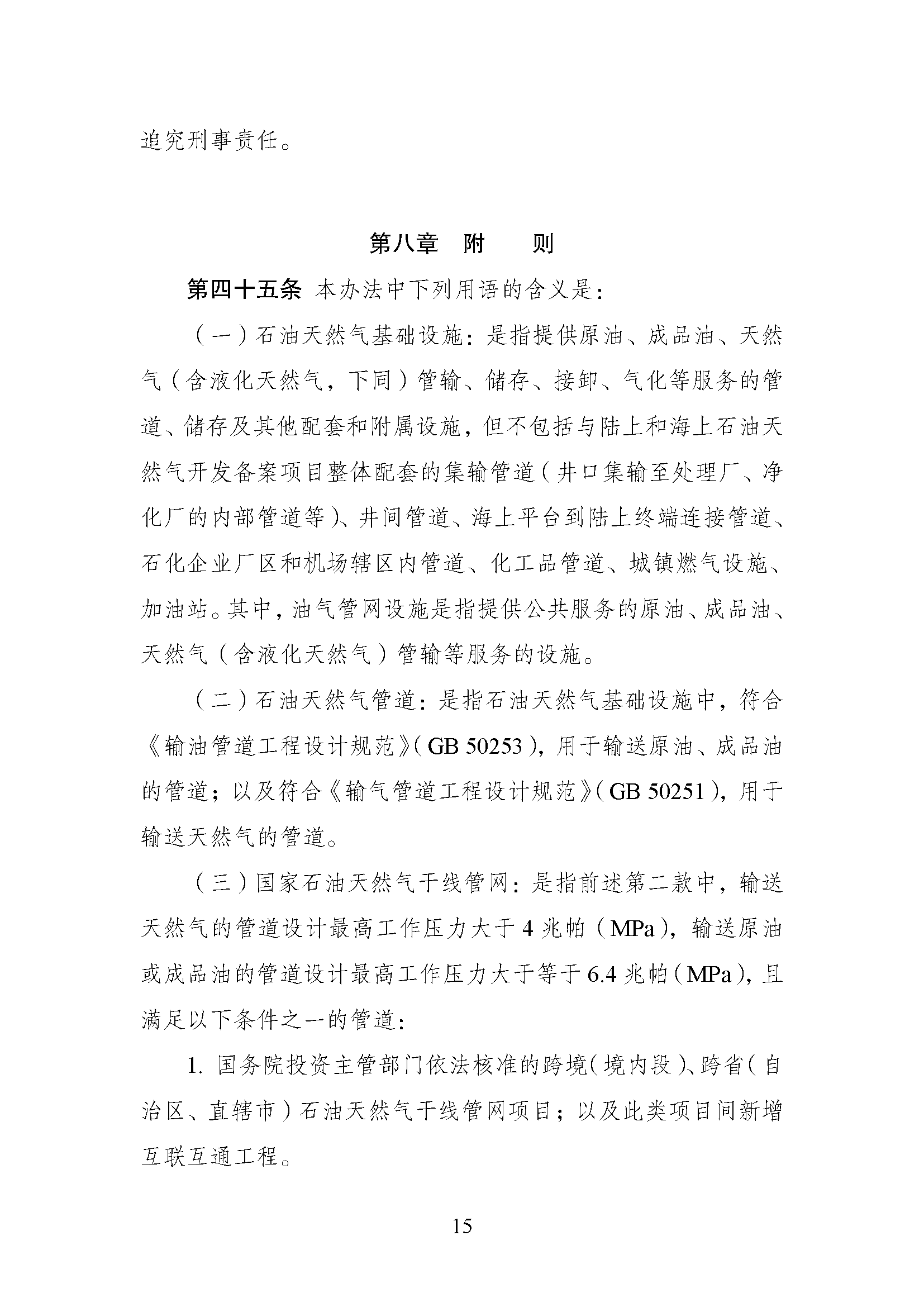
《石油天然气基础设施规划建设与运营管理办法》已经2025年10月28日第24次委务会议审议通过,现予公布,自2026年1月1日起施行。

主 任: 郑栅洁

2025年10月30日

P020251113707499791888_页面_01.png

P020251113707499791888_页面_02.png

P020251113707499791888_页面_03.png

P020251113707499791888_页面_04.png

P020251113707499791888_页面_05.png

P020251113707499791888_页面_06.png

P020251113707499791888_页面_07.png

P020251113707499791888_页面_08.png

P020251113707499791888_页面_09.png

P020251113707499791888_页面_10.png

P020251113707499791888_页面_11.png

P020251113707499791888_页面_12.png

P020251113707499791888_页面_13.png

P020251113707499791888_页面_14.png

P020251113707499791888_页面_15.png

P020251113707499791888_页面_16.png

P020251113707499791888_页面_17.png